Per visualizzare questo banner informativo è necessario accettare i cookie della categoria 'Marketing'

Per visualizzare questo banner informativo è necessario accettare i cookie della categoria 'Marketing'

Per visualizzare questo banner informativo è necessario accettare i cookie della categoria 'Marketing'

Logo PuntoSicuro
  • Iscriviti
  • Abbonati ora
  • Accedi
Il quotidiano sulla sicurezza
  • Home
  • Articoli
    • Sicurezza sul lavoro
    • Incendio, emergenza e primo soccorso
    • Security
    • Ambiente
    • Sicurezza
    • Tutti gli articoli
  • Documenti
  • Banca Dati
    • Banca Dati PuntoSicuro
    • Servizio di attestazione
    • Servizio I tuoi preferiti
  • Approfondimenti
    • Normativa sicurezza sul lavoro: D. Lgs. 81/2008
    • Normativa antincendio: D.M. 10 marzo 1998
    • Normativa primo soccorso: D.M. 388/2003
    • Protezione Dati Personali: GDPR 2016/679
    • Normativa Accordi Stato Regioni
    • Normativa Coronavirus
  • FORUM
  • PUBBLICITÀ

Area riservata:

Password dimenticata?
Username dimenticato?

Per utilizzare questa funzionalità di condivisione sui social network è necessario accettare i cookie della categoria 'Marketing'.

Accetta i cookie


Crea PDF

Le procedure semplificate per le operazioni di bonifica

Le procedure semplificate per le operazioni di bonifica

Autore: Giorgio Bressi e Elisabetta Pavesi

Categoria: Bonifica siti contaminati

11/12/2015

Le procedure semplificate si pongono l’obiettivo di permettere agli operatori di accorciare i tempi di bonifica. Raggiungono davvero lo scopo prefissato? Quali i vantaggi e quali i rischi di tale scelta? Di Giorgio Bressi e Elisabetta Pavesi.

Le procedure semplificate per le operazioni di bonifica

Le procedure semplificate si pongono l’obiettivo di permettere agli operatori di accorciare i tempi di bonifica. Raggiungono davvero lo scopo prefissato? Quali i vantaggi e quali i rischi di tale scelta? Di Giorgio Bressi e Elisabetta Pavesi.

 
Il Testo Unico Ambientale prevede, per la bonifica dei siti contaminati, la possibilità di scegliere tra due diverse procedure, disciplinate rispettivamente dall’Art. 242 e dall’Art. 242 bis. Quest’ultimo, inserito con la Legge 116/14 “Decreto Competitività e Ambiente”, prevede in particolare la possibilità di impiegare una procedura più snella e rapida al fine di consentire l’utilizzo delle aree contaminate in tempi certi e veloci.
Il procedimento di bonifica disciplinato dall’Art. 242 del D.Lgs. 152/06 è infatti particolarmente articolato e prevede l’approvazione da parte della Conferenza dei Servizi di ogni singola fase di lavoro (Piano di caratterizzazione, Analisi di Rischio, Progetto Operativo di Bonifica, etc.). Questo spesso comporta che l’iter di un procedimento di bonifica veda la sua conclusione solo dopo un tempo che può andare da circa un anno ad oltre dieci, a seconda della complessità delle problematiche di bonifica, dell’estensione dell’area, dei tempi della Pubblica Amministrazione, etc.
Con l’intento di minimizzare tali tempi, con l’art. 13 della Legge 116/14, è stato aggiunto al D.Lgs. 152/06 l’art. 242-bis, che disciplina una procedura semplificata, alternativa al procedimento ordinario, per la bonifica dei terreni contaminati.
La procedura semplificata è applicabile a siti di qualsiasi dimensione e complessità, compresi i Siti di Interesse Nazionale (SIN), ed ha come obiettivo il raggiungimento delle Concentrazioni Soglia di Contaminazione (CSC) riportate nella Tab. 1, All. 5, Titolo V, Parte IV del D.Lgs. 152/06 per la matrice suolo.
Tale procedura non è invece applicabile alla matrice acque di falda, per la quale resta infatti fermo l’obbligo di adottare le misure di prevenzione, messa in sicurezza e bonifica, se necessarie, secondo le procedure di cui agli articoli 242 o 252.
 
Pubblicità
 
Le principali differenze della procedura semplificata rispetto alla procedura ordinaria consistono essenzialmente nel:
· capovolgimento dello schema procedurale
La novità più evidente introdotta dall’Art. 242 bis riguarda sicuramente l’inversione dello schema procedurale previsto dal procedimento “ordinario”.
L’operatore interessato a effettuare interventi di bonifica del suolo, volendo procedere celermente con il recupero ambientale della propria area, può presentare all’amministrazione uno specifico progetto volto a raggiungere i valori di CSC indicati nella Tab. 1, All. 5, Titolo V, Parte IV del D.Lgs. 152/06, riferiti alla specifica destinazione d’uso del sito. La caratterizzazione del sito, in contraddittorio con ARPA, sarà invece eseguita solo dopo il completamento dell’intervento di bonifica per verificare il raggiungimento degli obiettivi (Fig. 1).
L’inversione dello schema procedurale introduce però una importante criticità.
La caratterizzazione ambientale di un sito, cioè l’insieme di tutte le attività che permettono di ricostruire i fenomeni di contaminazione a carico delle matrici ambientali, è indispensabile per ottenere le informazioni base (es. delimitazione verticale ed orizzontale della contaminazione) su cui prendere decisioni realizzabili e sostenibili per la bonifica di un sito.
La scelta di redigere un Progetto Operativo di Bonifica senza aver effettuato preventivamente un accurato Piano di Caratterizzazione (conforme all’All. 2 del D.Lgs. 152/06) ed elaborato un modello concettuale dell’area, risulta tuttavia molto rischioso. Qualora infatti i risultati del campionamento di collaudo finale dimostrino che non sono stati conseguiti i valori di CSC nella matrice suolo, le fasi successive devono essere istruite secondo le procedure ordinarie, con il conseguente allungamento dei tempi per la bonifica e perdita dei benefici della procedura semplificata, per la quale l’operatore interessato ha già sostenuto dei costi.
Deve quindi essere interesse dell’operatore raccogliere ogni informazione utile al fine di progettare e realizzare interventi efficaci e completi, così da evitare contaminazioni residuali ed un allungamento dei tempi di bonifica dell’area. Questo comporta tuttavia una doppia fase di caratterizzazione (prima dell’intervento, in autonomia, e dopo l’intervento, in contraddittorio) con un inevitabile incremento dei costi.
L’inversione dello schema procedurale risulta pertanto vantaggioso solo nei casi in cui la contaminazione del sito sia nota e circoscritta (es. sversamento accidentale, perdita da serbatoio interrato, etc.), tale da non richiedere una caratterizzazione sistematica dell’area.
 
(clicca sull'immagine per ingrandirla) 
Fig. 1 – Schema di flusso del procedimento di bonifica ai sensi dell’art. 242 bis
 
· Definizione puntuale dei tempi
Il punto di forza della procedura semplificata è quello di imporre specifici tempi entro cui si deve giungere alla conclusione dell’intervento di bonifica ed alla relativa certificazione finale.
L’art. 242 bis prevede infatti i seguenti passaggi procedurali:
.    L’operatore interessato a effettuare interventi di bonifica del suolo presenta all’amministrazione uno specifico progetto operativo. Per il rilascio degli atti di assenso necessari alla realizzazione e all’esercizio degli impianti e attività previsti dal progetto di bonifica la Regione, nel cui territorio ricade la maggior parte degli impianti e delle attività, o il Comune, se opportunamente delegato, entro i successivi trenta giorni, convoca apposita conferenza di servizi.
.    Entronovanta giorni dalla convocazione, la regione adotta la determinazione conclusiva che sostituisce a tutti di effetti ogni autorizzazione, concessione, nulla osta o atto di assenso comunque denominato.
.    Non oltre trenta giorni dalla comunicazione dell’atto di assenso, il soggetto interessato comunica agli enti, la data di avvio dell’esecuzione della bonifica;
.    La bonifica si deve concludere nei successivi diciotto mesi, salva eventuale proroga (non superiore a sei mesi); decorso tale termine, salvo motivata sospensione, deve essere avviato il procedimento ordinario ai sensi degli articoli 242 o 252.
.    Ultimati gli interventi di bonifica, l’interessato presenta il piano di caratterizzazione all’autorità di cui agli articoli 242 o 252, al fine di verificare il conseguimento dei valori di concentrazione soglia di contaminazione della matrice suolo per la specifica destinazione d’uso. Il piano è approvato nei successivi quarantacinque giorni.
.    La validazione dei risultati della caratterizzazione da parte dell’ARPA (entro quarantacinque giorni), attestante il conseguimento dei valori di concentrazione soglia di contaminazione nei suoli, costituisce certificazione dell’avvenuta bonifica del suolo.
La procedura semplificata consente pertanto, almeno sulla carta, di avviare un intervento di bonifica dopo “soli” 120 giorni dalla sua programmazione e di concludere il procedimento con una indagine di caratterizzazione, le cui fasi di approvazione e validazione non possono durare più di 90 giorni.
Il successo di tale semplificazione dipende tuttavia dagli Enti, che devono rispettare i tempi previsti nella norma semplificata.
 
· Riduzione delle fasi di approvazione degli Enti
Il procedimento di bonifica disciplinato dall’Art. 242 del D.Lgs. 152/06 prevede l’approvazione/validazione da parte degli Enti di ogni singola fase dell’iter (Piano di caratterizzazione, Analisi di Rischio, Progetto operativo di Bonifica, etc.) (Fig. 2).
La procedura semplificata prevede invece l’approvazione/validazione degli Enti solo, nella fase conclusiva, per il piano di caratterizzazione ed i suoi risultati, riducendo così notevolmente i “colli di bottiglia”, che potrebbero rallentare/bloccare il procedimento.
A fronte di questa semplificazione però l’operatore si deve accollare la responsabilità penale della veridicità dei dati e delle informazioni forniti durante tutta la prima parte del procedimento di bonifica (ai sensi e per gli effetti dell’articolo 21 della legge 7 agosto 1990, n. 241).
Considerato, come già anticipato, che la fase di caratterizzazione costituisce la parte più importante e delicata di un intervento di bonifica e ne può pregiudicare il risultato, si ritiene piuttosto rischioso, salvo i casi in cui la contaminazione è nota e limitata, procedere in autonomia senza l’approvazione degli Enti.
 
 
Fig. 2: Fasi del procedimento di bonifica ex Art. 242 e Art. 242 bis e interventi autorizzativi degli Enti in Conferenza dei Servizi/contraddittorio con ARPA (in arancione)
 
· Esclusione della possibilità di applicare l’Analisi di Rischio
La procedura semplificata prevede un intervento di bonifica volto a ridurre la contaminazione ai valori di CSC nei suoli per la specifica destinazione d’uso. L’applicazione dell’analisi di rischio non viene contemplata.
Tale scelta comporta effettivamente una semplificazione del procedimento di bonifica in quanto la complessità dell’iter di approvazione di una analisi di rischio costituisce una delle principali cause dell’allungamento dei tempi del procedimento stesso.
Non bisogna tuttavia dimenticare che l’analisi di rischio è uno strumento che in molti casi può rappresentare un valido aiuto per rendere sostenibili i costi dell’intervento.
 
·  Semplificazione della fase di rilascio della certificazione di avvenuta bonifica del suolo
La validazione dei risultati del Piano di Campionamento di Collaudo Finale da parte di ARPA, che conferma il conseguimento dei valori di CSC dei suoli, costituisce la certificazione dell’avvenuta bonifica del suolo.
Per questo aspetto, la procedura ex Art. 242 bis introduce innegabilmente una semplificazione del procedimento.
La procedura ordinaria prevedeva infatti il rilascio della certificazione di avvenuta bonifica da parte della Provincia (o Città Metropolitana), sulla base di una relazione tecnica predisposta dall’Agenzia Regionale per la Protezione dell’Ambiente territorialmente competente.
 
· Applicabilità solo alla matrice suolo
La procedura semplificata è applicabile solo alla matrice suolo. Le acque sotterranee restano invece soggette alla procedura ordinaria ex artt. 242 o 252 TUA.
Rimangono pertanto delle incertezze legate ai risultati della bonifica, considerato che potrebbe essere necessaria la valutazione di eventuali rischi sanitari per i fruitori del sito derivanti dai contaminanti volatili presenti nelle acque di falda (cfr. art. 242-bis c. 6 TUA), nonché incertezze legate alla certificazione di avvenuta bonifica, distinta a seconda delle matrici.
 
Per completezza si ricorda che la normativa ambientale prevede inoltre la possibilità di utilizzare delle procedure semplificate specifiche per la bonifica di:
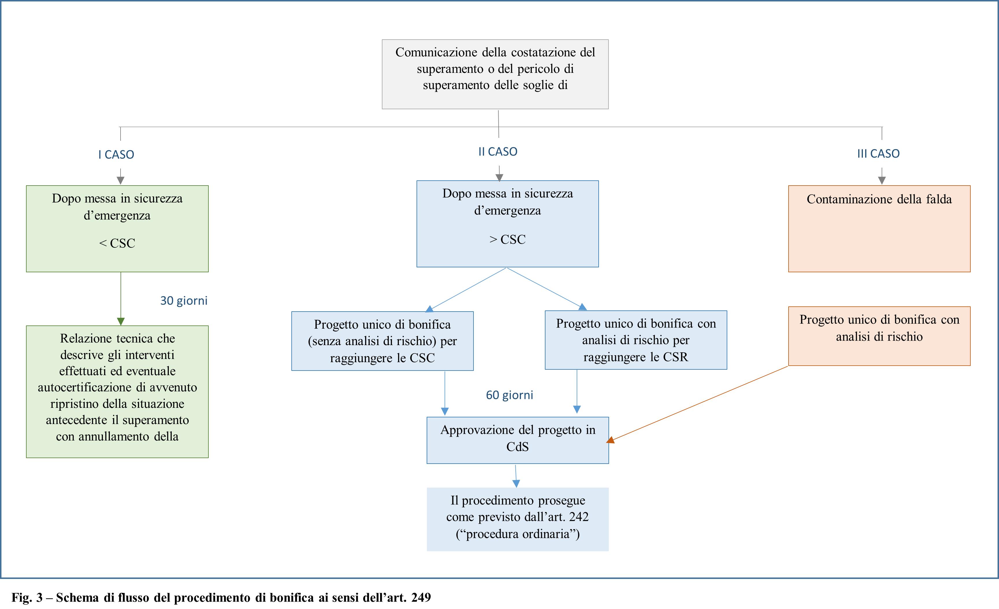
· Aree contaminate di ridotte dimensioni (ex art. 249 del D.Lgs. 152/06).
La procedura semplificata (Fig. 3), prevista dall’art. 249 del D.Lgs. 152/06, fornisce le indicazioni “con le quali gestire situazioni di rischio concreto o potenziale di superamento delle soglie di contaminazione per i siti di ridotte dimensioni (quali, ad esempio, la rete di distribuzione carburanti) oppure per eventi accidentali che interessino aree circoscritte, anche nell’ambito di siti industriali, di superficie non superiore a 1000 metri quadri”).”
In questo caso la semplificazione consiste nel fatto che:
ü    la caratterizzazione viene effettuata in autonomina dalla parte;
ü    è possibile scegliere, qualora sia necessario un intervento di bonifica, se riportare la contaminazione ai valori di CSC o di implementare l’analisi di rischio e riportare la contaminazione ai valori di CSR.
Rispetto alle procedure semplificate ex Art. 242 bis, le procedure semplificate ex Art. 249, quando applicabili, offrono l’opportunità di avvalersi dell’analisi di rischio e di includere nel procedimento di bonifica la matrice acque di falda.
Le fasi procedurali successive alla presentazione del progetto non sono espressamente/chiaramente disciplinate, hanno quindi come riferimento normativo l’articolo 242, relativo alla procedura amministrativa ordinaria.
 
(clicca sull'immagine per ingrandirla) 
Fig. 3 – Schema di flusso del procedimento di bonifica ai sensi dell’art. 249
 
· Punti vendita carburanti (D.M.  12 febbraio 2015, n. 31)
Il Decreto del Ministero dell’Ambiente e T.T.M. 31/2015 del 12 febbraio 2015, pubblicato in G.U. il 23 marzo 2015, reca disposizioni tecniche ed amministrative per l’attuazione degli interventi di bonifica specifiche per la Rete di distribuzione carburanti.
Il decreto individua infatti criteri semplificati per la caratterizzazione, messa in sicurezza e bonifica dei suoli e delle acque sotterranee per le aree di sedime o di pertinenza dei punti vendita carburanti di estensione non superiore a 5.000 m2.
Le principali novità introdotte dal Decreto, rispetto alle procedure semplificate ai sensi dell’art. 249, sono:
.    l’inserimento di parametri minimi dei contaminanti da ricercare nel suolo e nella falda nella fase di caratterizzazione del sito introducendo per la prima volta, valori limite per parametri quali MTBE (Metil-terbutiletere), ETBE (Etil-terbutiletere) e Piombo tetra-etile che recepiscono quelli individuati dall'Istituto Superiore di Sanità;
.   l’adozione di criteri semplificati per l’applicazione dell’analisi di rischio.
 
 
Giorgio Bressi e Elisabetta Pavesi


Creative Commons License Questo articolo è pubblicato sotto una Licenza Creative Commons.

I contenuti presenti sul sito PuntoSicuro non possono essere utilizzati al fine di addestrare sistemi di intelligenza artificiale.

Per visualizzare questo banner informativo è necessario accettare i cookie della categoria 'Marketing'


Pubblica un commento

Rispondi Autore: Nicola Giovanni GRILLO immagine like - likes: 0
04/10/2022 (10:44:41)
Dove trovo le figure?

Pubblica un commento

Banca Dati di PuntoSicuro

Banca dati, normativa sulla sicurezza

Altri articoli sullo stesso argomento:

Bonifica dei siti: una procedura per la gestione dei materiali di riporto

Relazione di riferimento: dubbi interpretativi ed effetti collaterali

Materiali di riporto: attribuzione del Codice CER

Materiali di riporto e test di cessione: quali limiti si applicano?


Forum di PuntoSicuro Entra

FORUM di PuntoSicuro

Quesiti o discussioni? Proponili nel FORUM!

Per visualizzare questo banner informativo è necessario accettare i cookie della categoria 'Marketing'

Notizie FLASH

14APR

PFAS e malformazioni congenite

10APR

Convegno SLAM: Sicurezza sul Lavoro e Interazioni con l’AMbiente

09APR

Garante privacy: no al controllo dello stile di guida dei lavoratori

Consulta gli ultimi documenti della Banca Dati

Banca dati, normativa sulla sicurezza
14/04/2026: Direttiva (Ue) 2026/470 del Parlamento Europeo e del Consiglio del 24 febbraio 2026 che modifica le direttive 2006/43/CE, 2013/34/UE, (UE) 2022/2464 e (UE) 2024/1760 per quanto riguarda taluni obblighi relativi alla rendicontazione societaria di sostenibilità e taluni obblighi relativi al dovere di diligenza delle imprese ai fini della sostenibilità – OMNIBUS I
14/04/2026: Imparare dagli errori – Le attività di pulizia, gli infortuni e le cadute – le schede di Infor.mo. 10507 e 18055
13/04/2026: Corte di Cassazione Civile, Sez. 6 - Sentenza n. 38056 del 29 dicembre 2022 - Infortunio mortale durante i lavori di movimentazione di mobilio: elevatore installato in modo difforme alle istruzioni indicate nel manuale d'uso. Mancata formazione
13/04/2026: Corte di Cassazione Penale, Sez. 4 - Sentenza n. 15778 del 23 aprile 2025 - Braccio incastrato nell'ingranaggio rotante della macchina adibita allo stampo di materiale plastico. Assenza del manuale d'uso del macchinario e incompleta valutazione dei rischi.
ACCEDIABBONATI ORA

Per visualizzare questo banner informativo è necessario accettare i cookie della categoria 'Marketing'

Articoli per categorie


GESTIONE EMERGENZA ED EVACUAZIONE

Crans Montana: quando il luogo di lavoro è anche un luogo di divertimento


RSPP, ASPP

Le responsabilità penali dell’RSPP: una selezione di sentenze del 2025


INFORMAZIONE, FORMAZIONE, ADDESTRAMENTO

Quando è entrato in vigore l'Accordo Stato-Regioni del 17 aprile 2025?


PREVENZIONE INCENDI

Crans Montana: riflessioni su prevenzione, rischi e cultura delle emergenze


TUTTE LE CATEGORIE

Per visualizzare questo banner informativo è necessario accettare i cookie della categoria 'Marketing'

PuntoSicuro Media Partner

PuntoSicuro Media Partner Healthy Workplaces

REDAZIONE DI PUNTOSICURO

  • Direttore: Luigi Meroni

  • Redazione: Federica Gozzini e Tiziano Menduto

CONTATTI

  • redazione@puntosicuro.it

  • (+39) 030.5531825

CHI SIAMO

  • Cos'è PuntoSicuro
  • Newsletter
  • FAQ Newsletter
  • Forum
  • Video PuntoSicuro
  • Fai pubblicità su PuntoSicuro

PUNTOSICURO È UN SERVIZIO

Logo Mega Italia Media

SEGUICI SUI SOCIAL

FacebookTwitterLinkedInInstagramYouTubeFeed RSS

PuntoSicuro è la testata giornalistica di Mega Italia Media. Registrazione presso il Tribunale di Brescia, n. 56/2000 del 14.11.2000 - Iscrizione al Registro degli operatori della comunicazione n. 16562. ISSN 2612-2804. È sito segnalato dal servizio di documentazione INAIL come fonte di informazioni di particolare interesse/attualità, è media partner della Agenzia Europea per la salute e sicurezza nei luoghi di lavoro EU-OSHA per le campagne di sensibilizzazione su salute e sicurezza.
I contenuti degli articoli possono contenere pareri personali degli autori. Non si risponde per interpretazioni che dovessero risultare inesatte o erronee.
I documenti della Banca dati di PuntoSicuro non possono essere considerati testi ufficiali: una norma con valore di legge può essere ricavata solo da fonti ufficiali (es. Gazzetta Ufficiale). Per informazioni su copyright e modalità di consultazione: Condizioni di abbonamento.
I prodotti e i servizi pubblicitari sono commercializzati da Punto Sicuro con queste Condizioni di vendita.

Mega Italia Media S.p.A. | Via Roncadelle, 70A - 25030 Castel Mella (BS) - Italia
Tel. (+39) 030.2650661 | E-Mail: info@megaitaliamedia.it | PEC: megaitaliamedia@legalmail.it
C.F./P.Iva 03556360174 | Numero REA BS-418630 | Capitale Sociale € 500.000 | Codice destinatario SUBM70N | Codice PEPPOL 0211:IT03556360174

Privacy Policy | Cookie Policy | Dichiarazione di accessibilità