Per utilizzare questa funzionalità di condivisione sui social network è necessario accettare i cookie della categoria 'Marketing'.
Direttiva macchine: le linee guida per la vigilanza del mercato
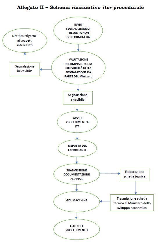
Roma, 28 Feb – Ai sensi dell’articolo 6 del Decreto Legislativo 27 gennaio 2010, n. 17 “qualora gli organi di vigilanza sui luoghi di lavoro e loro pertinenze, nell’espletamento delle loro funzioni ispettive in materia di salute e sicurezza sul lavoro, rilevino che una macchina marcata CE o una quasi-macchina, sia in tutto o in parte non rispondente a uno o più requisiti essenziali di sicurezza, ne informano immediatamente il Ministero dello sviluppo economico e il Ministero del lavoro e delle politiche sociali”.
E dunque gli organi di vigilanza territoriali (OVT) – ad esempio relativamente ad ASL, ATS, ARPA, INAIL, INL, …- “qualora constatino una presunta non rispondenza di una macchina (o di una quasi-macchina) ai requisiti essenziali di sicurezza di cui alla Direttiva Macchine, sono tenuti, ai sensi dell’art. 70, co. 4 del d.lgs. 81/08, ad inviare una segnalazione di presunta non conformità al Ministero dello sviluppo economico”. E la segnalazione è “oggetto di analisi preliminare da parte del Ministero dello sviluppo economico, al fine di valutare la corretta compilazione della modulistica nonché la presenza della documentazione tecnica minima per l’attivazione dell’azione di Sorveglianza del mercato (Dichiarazione CE di conformità e marcatura CE, descrizione generale della macchina, con particolare riguardo alla situazione di pericolo, indicazione dei RES segnalati e motivazioni a supporto, altro)”.
A ricordare l’iter procedurale in materia di controlli e a fornire vere e proprie linee di indirizzo in materia di vigilanza sono le “Linee Guida per la vigilanza del mercato ‘Direttiva Macchine’” pubblicate nel mese di ottobre 2022 dal Ministero dello Sviluppo Economico, Direzione generale per il mercato, la concorrenza, la tutela del consumatore e la normativa tecnica - Divisione VI - Normativa tecnica - Sicurezza e conformità dei prodotti.
L’obiettivo è quello di “sensibilizzare i soggetti segnalanti sull’attività in parola, anche al fine di migliorare la qualità delle segnalazioni tramesse, nell’ottica di riorganizzazione e ottimizzazione dell’iter procedurale”. E dunque il documento fornisce agli Organi di vigilanza territoriali “indicazioni operative per l’espletamento delle proprie funzioni relativamente all’attività in parola, e fornisce un quadro sintetico dell’intero iter procedurale, nonché l’aggiornamento della specifica modulistica, necessaria alla trasmissione della segnalazione e delle relative note e istruzioni per la compilazione della stessa”.
Segnaliamo che il modello unificato relativo alla segnalazione di presunta non conformità ai requisiti essenziali di sicurezza (RES) è riportato nell’allegato I al documento.
L’articolo di presentazione delle linee guida si sofferma sui seguenti argomenti:
- Linee guida per la vigilanza del mercato: l’iter procedurale
- Linee guida per la vigilanza del mercato: fascicolo tecnico e scheda tecnica
- L’indice delle linee guida per la vigilanza del mercato
<#? QUI-PUBBLICITA-RSPP-[EL0896.02] ?#>
Linee guida per la vigilanza del mercato: l’iter procedurale
Il documento – a cura di L. Mastroeni, L.A. Scarpino e C. Simonetti – vuole dunque “ottimizzare la modalità di redazione e trasmissione delle segnalazioni che pervengono al Ministero dello Sviluppo Economico dagli Organi di Vigilanza Territoriali (OVT) in merito alla presunta non rispondenza di macchinari industriali ai requisiti essenziali di sicurezza e tutela della salute (RES) di cui all’Allegato I alla Direttiva Macchine, a seguito delle attività ispettive svolte dai suddetti organi”.
Nel ricapitolare l’iter procedurale, il documento indica che in caso di esito positivo dell’analisi preliminare indicata sopra, il Ministero dello sviluppo economico “avvia la c.d. Indagine Tecnica Preliminare (ITP) con la quale chiede al fabbricante di:
- trasmettere le parti del fascicolo tecnico connesse ai RES segnalati, assicurandone la conformità all’originale, coevi con l’anno di fabbricazione della macchina oggetto di segnalazione (nonché eventuali aggiornamenti a seguito di successive modifiche) che devono, comunque, comprendere:
- il disegno complessivo della macchina, quotato, datato ed accompagnato, ove necessario, da una descrizione generale della macchina e dai disegni di dettaglio dei componenti interessati, corredati dalle note di calcolo e dai risultati dei test per la verifica della conformità delle macchine ai RES segnalati;
- la documentazione relativa alla valutazione dei rischi effettuata, corredata dall’elenco dei RES applicabili alla macchina e dalle misure di protezione attuate per eliminare i pericoli identificati e ridurre i rischi;
- la certificazione di conformità rilasciata da un Organismo Notificato (esame CE del tipo), nel caso in cui la macchina sia compresa nell’elenco di cui all’Allegato IV;
- gli schemi dei circuiti di comando e le relative descrizioni di funzionamento;
- l’elenco delle norme armonizzate ed eventuali altre specifiche tecniche applicate;
- la dichiarazione CE di conformità e le istruzioni per l’uso, come previsto dalla Direttiva di prodotto applicabile;
- ogni eventuale altra documentazione ritenuta utile al caso di specie;
- trasmettere le proprie motivate controdeduzioni ovvero indicare le Azioni che intende adottare per la messa in conformità della macchina e di tutti gli esemplari della stessa immessi sul mercato nonché delle macchine similari caratterizzate dalla medesima gestione dei rischi segnalati;
- fornire l’elenco di tutte le macchine dello stesso modello immesse sul mercato”.
Linee guida per la vigilanza del mercato: fascicolo tecnico e scheda tecnica
Nel caso poi che fabbricante, in merito all’ Indagine Tecnica Preliminare, dichiari di non avere più a disposizione il fascicolo tecnico di costruzione della macchina, “si possono manifestare due possibili scenari:
- nel caso in cui siano trascorsi più di dieci anni dalla data di fabbricazione della macchina o dell’ultima unità prodotta nel caso di fabbricazione in serie, in assenza della documentazione tecnica pertinente, non risulta possibile procedere all’accertamento tecnico dei RES segnalati e, pertanto, per quanto di competenza del Ministero dello sviluppo economico la pratica viene archiviata e demandata all’OVT e al Coordinamento Tecnico Interregionale per gli adempimenti e le determinazioni di rispettiva competenza;
- nel caso in cui non siano trascorsi dieci anni dalla data di fabbricazione della macchina o dell’ultima unità prodotta nel caso di fabbricazione in serie, la mancata presentazione della documentazione tecnica pertinente costituisce motivo per ritenere che la macchina sia non conforme alle disposizioni della Direttiva applicabile e, pertanto, si chiede al fabbricante di porre in essere le Azioni ritenute idonee a conformare la macchina ai RES accertati non conformi (cfr. Allegato VII, parte A, punto 3 della Direttiva 2006/42/CE ovvero Allegato V, punto 3, lett. b) della Direttiva 98/37/CE)”.
Si indica poi che, in modo conforme a quanto previsto dal già citato articolo 6 del d.lgs. 17/2010, la documentazione esibita dal fabbricante “viene trasmessa all’Istituto Nazionale per l’Assicurazione contro gli Infortuni sul Lavoro (INAIL) - Dipartimento Innovazioni Tecnologiche e Sicurezza degli Impianti prodotti e insediamenti antropici, per la redazione della scheda di carattere tecnico, in ordine alla conformità della macchina - limitatamente alla situazione di pericolo segnalata e con riferimento ai RES indicati dall’OVT – sottoscritta dal funzionario referente della pratica, dal Responsabile dell’Unità Accertamenti Tecnici e dal Responsabile del Dipartimento”. La scheda tecnica viene poi “analizzata ed approfondita in seno al Gruppo di Lavoro Macchine (GdL), istituito presso il Ministero dello sviluppo economico e composto dai rappresentanti qualificati nello specifico settore del Ministero dello sviluppo economico, del Ministero del Lavoro e delle Politiche Sociali, del Coordinamento Tecnico Interregionale, dell’INAIL, con l’emissione di un parere in ordine all’esito dell’accertamento tecnico in esame. Tale parere, viene comunicato dal Ministero dello sviluppo economico al fabbricante, all’OVT segnalante, al Ministero del Lavoro e delle Politiche Sociali, all’INAIL e, ove necessario, al Coordinamento Tecnico Interregionale, nonché all’Organismo Notificato che ha rilasciato la certificazione CE di tipo, nel caso di macchine comprese nell’Allegato IV”.
A questo punto, nel caso di accertata conformità “la pratica viene archiviata” e, in caso di non conformità rilevata, “si chiede al fabbricante di porre in essere tutte le Azioni correttive necessarie per la conformazione della macchina e di tutti gli esemplari della stessa”.
Dal documento riprendiamo (Allegato II) uno schema riassuntivo dell’iter procedurale:

Per un approfondimento sul tema della vigilanza relativa alla direttiva macchine ricordiamo anche la pubblicazione di varie interviste che presentano le “ Linee indirizzo per l’attività di vigilanza sulle attrezzature. Direttiva Macchine 2006/42/CE e D.Lgs. 17/2010, Titolo III del D.Lgs. 81/08. Indicazioni procedurali per gli operatori dei Servizi di Prevenzione delle ASL/ARPA” redatte dal Gruppo Tematico Macchine e Impianti del Coordinamento Tecnico Interregionale della prevenzione nei luoghi di lavoro.
L’indice delle linee guida per la vigilanza del mercato
Concludiamo riportando l’indice delle “Linee Guida per la vigilanza del mercato ‘Direttiva Macchine’” pubblicate dal Ministero dello Sviluppo Economico (ora Ministero delle Imprese e del Made in Italy).
Introduzione
Iter procedurale
Note per la compilazione della segnalazione
Istruzioni per la compilazione della segnalazione
Modalità di trasmissione della segnalazione al Ministero dello sviluppo economico
Allegati:
Allegato I - Modulistica
Allegato II – Schema riassuntivo iter procedurale
Scarica il documento da cui è tratto l'articolo:
I contenuti presenti sul sito PuntoSicuro non possono essere utilizzati al fine di addestrare sistemi di intelligenza artificiale.
Per visualizzare questo banner informativo è necessario accettare i cookie della categoria 'Marketing'